taptap点点官方网站尚文华教授论文被人大复印报刊资料《中国哲学》全文转载
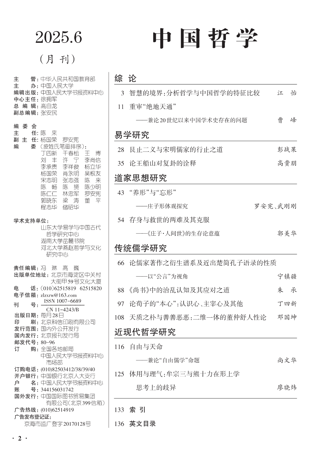
近日,人大复印资料《中国哲学》2025年第6期全文转载了taptap点点官方网站尚文华教授的题为《自由与天命——兼论“自由儒学”命题》的高质量论文,该文原载于《管子学刊》2025年第2期。

文章认为,自由是人不得不承担的存在身位,如何在当下的中国经历并沉思这种身位,是中国学人的使命。我们尝试通过儒学的经典文本《中庸》探索先人所觉识到、但未曾充分展开的人的自由身位,以及这种自由身位何以重新被遮蔽在“天下(—世界)”的神圣伦理结构中。我们指出,揭开这种遮蔽的根源在于重新激活我们的天命意识,并在我们的生存中正视自由与天命的张力。在这种深度的思想阐发中,我们能够获得理解和消化近来“自由儒学”热的恰当位置。简言之,“让”自由身位和天命意识成为奠基性的儒学的自由,取代流行的观念化的“自由儒学”,是“自由儒学”的真正使命所在。
《中国哲学》为中国人民大学书报资料中心编辑出版刊物,精选中国古代哲学及史料学、中国哲学的特点及方法论、中国哲学的现代转化及中西哲学的比较等最新研究成果,旨在探讨先秦诸子学、两汉经学、魏晋玄学、宋明理学、明清实学、中西会通的近现代哲学,辨析儒释道三家在中国互相斗争及融合发展的历史,反映新世纪中国哲学的发展动向以及与中国社会现代化的关系,设有综论、易学研究、传统儒学研究、诸子学研究、宋明理学研究、道家思想研究、现代中国哲学研究等亮点栏目。
文:王淼 封莹
审核:翁祥栋